Maksimalkan Nilai Aset Rumah Sakit Anda



Masalah Umum dalam Manajemen Aset Rumah Sakit
Data inventaris tidak up to date
Data inventaris tidak tercatat dengan baik dan lengkap.
Data inventaris tidak saling terintegrasi antar bagian/departemen.
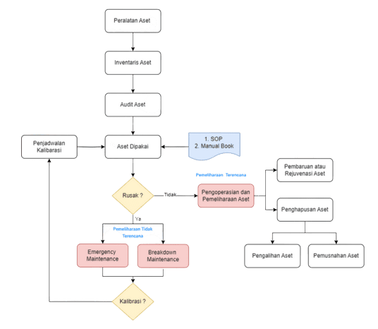
Aset tidak dapat terlacak dengan baik.
Hasil pelaporan keluhan, pemeliharaan & perbaikan aset tidak terdokumentasi.
Nilai aset dan penyusutan tidak terdata dengan baik.
Fitur Utama Software Manajemen Aset

Pendataan Aset
Perawatan Aset
Tracking & Audit
Layanan
Diskusi
Pengaturan
Manfaat Aplikasi manajemen aset
Melacak Lokasi Aset
Kodefikasi Otomatis
Melacak Status Aset
Perhitungan Penyusutan
Kenyamanan Pelaporan
Sistem Terpadu Manajemen Aset Rumah Sakit

Mengoptimalkan Pengelolaan Aset untuk Pelayanan Kesehatan yang Lebih Baik
Manajemen aset dalam layanan kesehatan mengacu pada pengelolaan, lokasi, dan pelacakan aset, persediaan, dan peralatan medik/non medik yang digunakan di rumah sakit atau fasilitas pelayanan kesehatan lainnya.
Pelacakan aset sangat penting bagi rumah sakit dan klinik karena mencegah peralatan dan informasi sensitif pasien hilang atau dicuri. Pelacakan aset yang efektif di rangkaian layanan kesehatan juga memfasilitasi pemeliharaan peralatan prediktif, sehingga membantu menghemat waktu dan uang dalam jangka panjang.
Solusi manajemen aset rumah sakit SIMARS membantu fasilitas kesehatan mengurangi biaya, meningkatkan hasil pasien, dan membantu menjaga kepatuhan terhadap peraturan. Misi kami adalah membantu rumah sakit dan praktik layanan kesehatan dari semua skala menghilangkan langkah-langkah yang sia-sia dan memastikan bahwa penyedia layanan memiliki akses ke alat yang mereka butuhkan saat mereka membutuhkannya.
Bisa, Kami juga menyediakan aplikasi sim rs yang terintegrasi dengan aset manajemen SIMARS.
Tidak, SIMARS tidak membatasi jumlah aset dalam aplikasi aset manajemen ini.
Ya, Jika anda memiliki server sendiri, Anda dapat membeli secara on premise (beli putus).
Harga aplikasi aset manajemen SIMARS cukup terjangkau. SIlahkan hubungi kontak marketing kami untuk informasi lebih lanjut.





